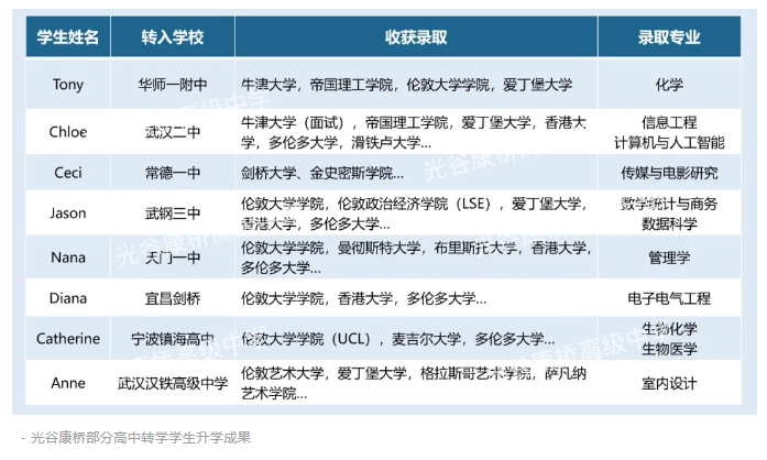
每年,都有这样一群学生,选择在高一或高二后进入光谷康桥,开启属于自己的“重启之路”。这并非一个轻松的决定,却常常成为他们人生转折的高光起点。我们看到,越来越多的转轨生在这里找准方向,发掘潜能,与看似遥不可及的世界顶尖学府不期而遇——牛津大学、帝国理工学院、香港大学、伦敦大学学院、多伦多大学、伦敦艺术大学等世界名校频频抛来橄榄枝。

这些成绩不仅验证了光谷康桥卓越的教育理念和国际课程优势,还见证了“转轨”的无限可能。让我们从2025届毕业生的成长轨迹中,看她如何在光谷康桥书写自己的蜕变与荣耀。
2025届
毕业生
一步一方程
一步一世界

Orietta Tang
录取成果:
多伦多大学
阿姆斯特丹大学
滑铁卢大学
埃因霍温理工大学
格罗宁根大学
麦克马斯特大学
“在高中时期我沉浸在数学的广袤世界里,深入研读了《费马大定理》《什么是数学》等经典著作。它们不仅深化了我对数学的理解,还让我见证了一段跨世纪的探索——从费马大定理的提出到最终被证明的过程。”Orietta在大学申请文书中曾这样写道。
这个女孩,一直对数学有着天然的兴趣,她不仅热爱数学,更致力于用数学解决现实问题。
高一下学期,Orietta从武汉一所民办学校转入光谷康桥。那时的她还没有完整接触国际课程体系,成绩并不算非常优异,在很多人眼里,这样的起点不算优越。但她以稳扎稳打的脚步,一步步积累学术实力,静静向前。
Orietta对数学的热爱不止停留在纸面,而是方方面面。在一次暑期实践中,她用Excel搭建销售数据分析模型,从统计、公式、函数到数据透视,第一次将纸面知识转化为现实工具;在企业实习时,她担任统计和市场分析助理,让数据在商业决策中发挥价值......
我们始终坚守着培养青少年成长成才的使命,鼓励学生走出课堂体验。令人意外的是,这样一个专注数学专业的女孩,远比我们想象中更“多元”。
她曾在湖北金凤杯舞蹈比赛中获奖,拥有中国舞十级证书;在自闭症艺术康复项目中,她既是教学助理,也是观察者和倾听者;春节期间,她还策划了“剪纸”“龙灯”手工活动,用镜头记录温情、传递文化。
既沉浸函数与算法的世界,又舞动身体表达情感,更在他人需要时伸出援手......Orietta是一位真正意义上“理性又柔软”的孩子。
从进入光谷康桥后,Orietta的数学成绩一直保持在A。稳步扎实的学术潜力,丰富立体的项目探索,再加上欧几里得数学竞赛获奖的加持,Orietta在今年的申请季脱颖而出,收获了来自加拿大、荷兰等世界名校数学专业的录取。其中——包括加拿大排名第一的多伦多大学,以及以数学闻名世界的滑铁卢大学。
滑铁卢大学的数学学院是全球公认的数学强校之一,作为全北美最大的数学学院,每年录取标准极为严格,尤其在数据科学、精算学、计算数学等方向拥有国际顶尖声誉。数学与计算机系一直是加拿大本科专业的申请难度之巅,录取率约为6%,未来进入硅谷等大厂就业率100%。数学学院还提供全球规模最大的Co-op带薪实习项目,学生可以在Google、Facebook、Amazon、RBC、Manulife、StatsCan 等顶尖科技公司进行高薪实习。
Orietta不是传说中的“天才型选手”,也不曾在聚光灯下成为人群焦点,而她是升学老师口中真正“一步一个脚印”的学生。她的故事告诉我们:兴趣可以纯粹,能力可以多元,成长可以安静却坚定!在时代的喧嚣中,她是那个默默发光的人,静水深流,厚积薄发。
关注,让每个孩子亮起来!
您的预约信息:
请留下您的联系方式,方便及时与您联系: